行业资讯
News Center
发布时间:2025-10-29 21:33:07
点击次数: 
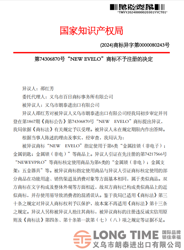
10月29日,北京知识产权法院作出(2025)京73行初15741号一审判决:撤销国家知识产权局(2024)商标异字第0000080243号《关于第74306870号“NEW EVELO”商标不予注册的决定》,责令商标局重新作出审查结论。这意味着义乌市朗泰进出口有限公司旗下核心锁具品牌“NEW EVELO”将被依法核准注册,多年市场投入终获正名。
事件回溯至2024年3月,自然人邵红芳以“近似混淆”为由对朗泰公司第74306870号商标提出异议。同年12月,商标局在未充分审查朗泰使用证据的情况下,直接下达不予注册决定,导致企业海外订单一度受阻。
朗泰公司随即提交销售数据、展会照片、海关出口统计等大量证据,证明“NEW EVELO”自2021年起已远销非洲、南美30余国,具备较高知名度和稳定消费群体,并于2025年5月向北京知识产权法院提起行政诉讼。法院经审理认定,朗泰提交的证据足以证明诉争商标经长期、广泛、真实使用,已与其建立唯一对应关系,不存在误导公众的风险;商标局原决定“事实认定不清、法律适用错误”,依法应予纠正。

据此,一审当庭判决撤销原决定,责令重新作出予以注册的裁定。意味着“任何通过不正当手段干扰朗泰品牌发展、混淆消费者的行为,我们都将诉至法院。”
朗泰法务代表刘恩豪表示,公司下一步将加速“NEW EVELO”全球海关知识产权备案,完善侵权监测机制,为正品出海保驾护航。此案也为中小企业面对恶意异议提供了维权样本:积极举证、敢于诉讼,是真品牌最好的“防伪锁”。